sdf/resource_allocation/mpsoc_arch/xml.cc File Reference
#include "xml.h"
Functions | |
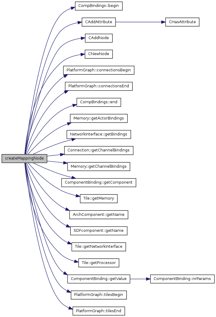
| CNode * | createMappingNode (PlatformGraph *g, SDFgraph *appGraph) |
| void | outputBindingAsXML (PlatformGraph *g, SDFgraph *appGraph, ostream &out) |
| CNode * | createTileUsageNode (Tile *t) |
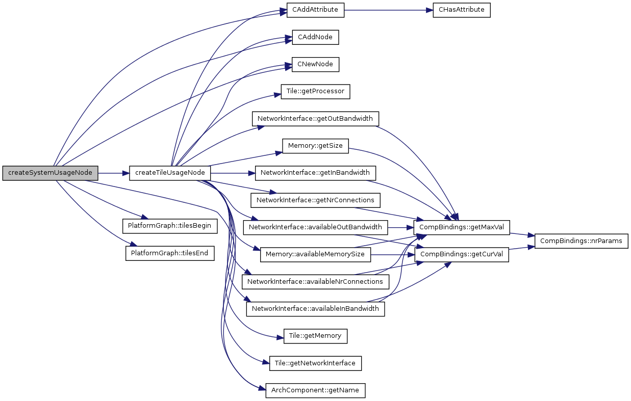
| CNode * | createSystemUsageNode (PlatformGraph *g) |
| void | outputSystemUsageAsXML (PlatformGraph *g, ostream &out) |
| CNode * | createTileNode (Tile *t) |
| CNode * | createConnectionNode (Connection *c) |
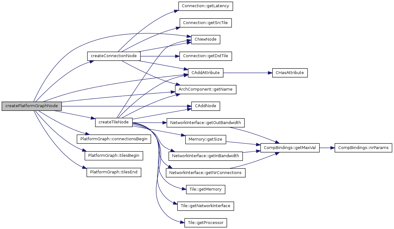
| CNode * | createPlatformGraphNode (PlatformGraph *g) |
| void | outputPlatformGraphAsXML (PlatformGraph *g, ostream &out) |
Function Documentation
| CNode* createConnectionNode | ( | Connection * | c | ) |
createConnectionNode () Create an XML node which describes the connection c in an platform graph.
References CAddAttribute(), CNewNode(), Connection::getDstTile(), Connection::getLatency(), ArchComponent::getName(), and Connection::getSrcTile().
Referenced by createPlatformGraphNode().

| CNode* createMappingNode | ( | PlatformGraph * | g, | |
| SDFgraph * | appGraph | |||
| ) |
createMappingNode () Create an XML node which describes the mapping of an application graph onto an platform graph.
References CompBindings::begin(), c, CAddAttribute(), CAddNode(), CNewNode(), PlatformGraph::connectionsBegin(), PlatformGraph::connectionsEnd(), CompBindings::end(), Memory::getActorBindings(), NetworkInterface::getBindings(), Connection::getChannelBindings(), Memory::getChannelBindings(), ComponentBinding::getComponent(), Tile::getMemory(), ArchComponent::getName(), SDFcomponent::getName(), Tile::getNetworkInterface(), Tile::getProcessor(), ComponentBinding::getValue(), PlatformGraph::tilesBegin(), and PlatformGraph::tilesEnd().
Referenced by SDF3Flow::createSDF3Node(), and outputBindingAsXML().

| CNode* createPlatformGraphNode | ( | PlatformGraph * | g | ) |
createPlatformGraphNode () Create an XML node which describes the platform graph.
References c, CAddAttribute(), CAddNode(), CNewNode(), PlatformGraph::connectionsBegin(), createConnectionNode(), createTileNode(), ArchComponent::getName(), PlatformGraph::tilesBegin(), and PlatformGraph::tilesEnd().
Referenced by SDF3Flow::createSDF3Node(), and outputPlatformGraphAsXML().

| CNode* createSystemUsageNode | ( | PlatformGraph * | g | ) |
createSystemUsageNode () The function constructs a system usage node in XML format.
References CAddAttribute(), CAddNode(), CNewNode(), createTileUsageNode(), ArchComponent::getName(), PlatformGraph::tilesBegin(), and PlatformGraph::tilesEnd().
Referenced by bindApplicationGraphsToArchitectureGraph(), SDF3Flow::createSDF3Node(), and outputSystemUsageAsXML().

createTileNode () Create an XML node which describes the tile t in an platform graph.
References CAddAttribute(), CAddNode(), CNewNode(), NetworkInterface::getInBandwidth(), Tile::getMemory(), ArchComponent::getName(), Tile::getNetworkInterface(), NetworkInterface::getNrConnections(), NetworkInterface::getOutBandwidth(), Tile::getProcessor(), and Memory::getSize().
Referenced by createPlatformGraphNode().

createTileUsageNode () Create an XML node which describes the resource usage of a tile in the platform graph.
References NetworkInterface::availableInBandwidth(), Memory::availableMemorySize(), NetworkInterface::availableNrConnections(), NetworkInterface::availableOutBandwidth(), CAddAttribute(), CAddNode(), CNewNode(), NetworkInterface::getInBandwidth(), Tile::getMemory(), ArchComponent::getName(), Tile::getNetworkInterface(), NetworkInterface::getNrConnections(), NetworkInterface::getOutBandwidth(), Tile::getProcessor(), and Memory::getSize().
Referenced by createSystemUsageNode().

| void outputBindingAsXML | ( | PlatformGraph * | g, | |
| SDFgraph * | appGraph, | |||
| ostream & | out | |||
| ) |
outputBindingAsXML () Output the binding of an SDFG to an platform graph in XML format.
References CAddAttribute(), CAddNode(), CNewDoc(), CNewNode(), createMappingNode(), and CSaveFile().
Referenced by bindApplicationGraphsToArchitectureGraph().

| void outputPlatformGraphAsXML | ( | PlatformGraph * | g, | |
| ostream & | out | |||
| ) |
outputPlatformGraphAsXML () Output the platform graph in XML format.
References CAddAttribute(), CAddNode(), CNewDoc(), CNewNode(), createPlatformGraphNode(), and CSaveFile().

| void outputSystemUsageAsXML | ( | PlatformGraph * | g, | |
| ostream & | out | |||
| ) |
outputSystemUsageAsXML () Output the usage of an platform graph in XML format.
References CAddAttribute(), CAddNode(), CNewDoc(), CNewNode(), createSystemUsageNode(), and CSaveFile().
Referenced by bindApplicationGraphsToArchitectureGraph().


