mcm.cc File Reference
#include "mcm.h"#include "../../base/hsdf/check.h"#include "../../base/algo/components.h"#include "../../base/algo/cycle.h"#include "../../base/algo/graph.h"
Functions | |
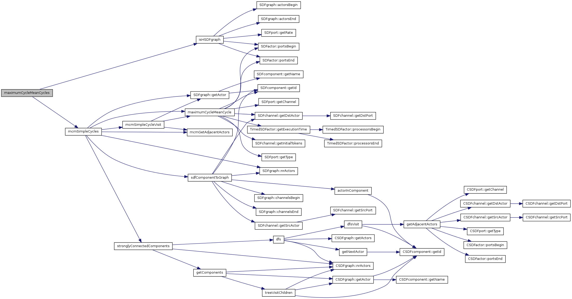
| CFraction | maximumCycleMeanCycle (TimedSDFgraph *g, SDFgraphCycle &cycle) |
| static v_uint | mcmGetAdjacentActors (uint a, v_uint &nodeId, v_uint &actorId, vector< v_uint > &graph, uint nrNodes) |
| static void | mcmSimpleCycleVisit (uint a, TimedSDFgraph *g, v_uint &nodeId, v_uint &actorId, vector< v_uint > &graph, uint size, v_int &color, v_uint &pi, CFraction &mcmCycles) |
| static CFraction | mcmSimpleCycles (TimedSDFgraph *g, bool transpose) |
| CFraction | maximumCycleMeanCycles (TimedSDFgraph *g) |
Function Documentation
| CFraction maximumCycleMeanCycle | ( | TimedSDFgraph * | g, | |
| SDFgraphCycle & | cycle | |||
| ) |
maximumCycleMeanCycle () The function computes the maximum cycle mean of a cycle.
References SDFport::getChannel(), SDFchannel::getDstActor(), TimedSDFactor::getExecutionTime(), SDFcomponent::getId(), SDFchannel::getInitialTokens(), SDFport::getType(), MIN, SDFactor::portsBegin(), SDFactor::portsEnd(), and v.
Referenced by mcmSimpleCycles(), and mcmSimpleCycleVisit().

| CFraction maximumCycleMeanCycles | ( | TimedSDFgraph * | g | ) |
maximumCycleMeanCycles () The function computes the maximum cycle mean of a HSDF graph using the cycle-based definition of the MCM.
References isHSDFgraph(), and mcmSimpleCycles().
Referenced by analyzeSDFG(), and createCapacityConstrainedModel().

| static v_uint mcmGetAdjacentActors | ( | uint | a, | |
| v_uint & | nodeId, | |||
| v_uint & | actorId, | |||
| vector< v_uint > & | graph, | |||
| uint | nrNodes | |||
| ) | [static] |
mcmGetAdjacentActors () The function returns a list with actors directly reachable from actor a.
References v.
Referenced by mcmSimpleCycles(), and mcmSimpleCycleVisit().
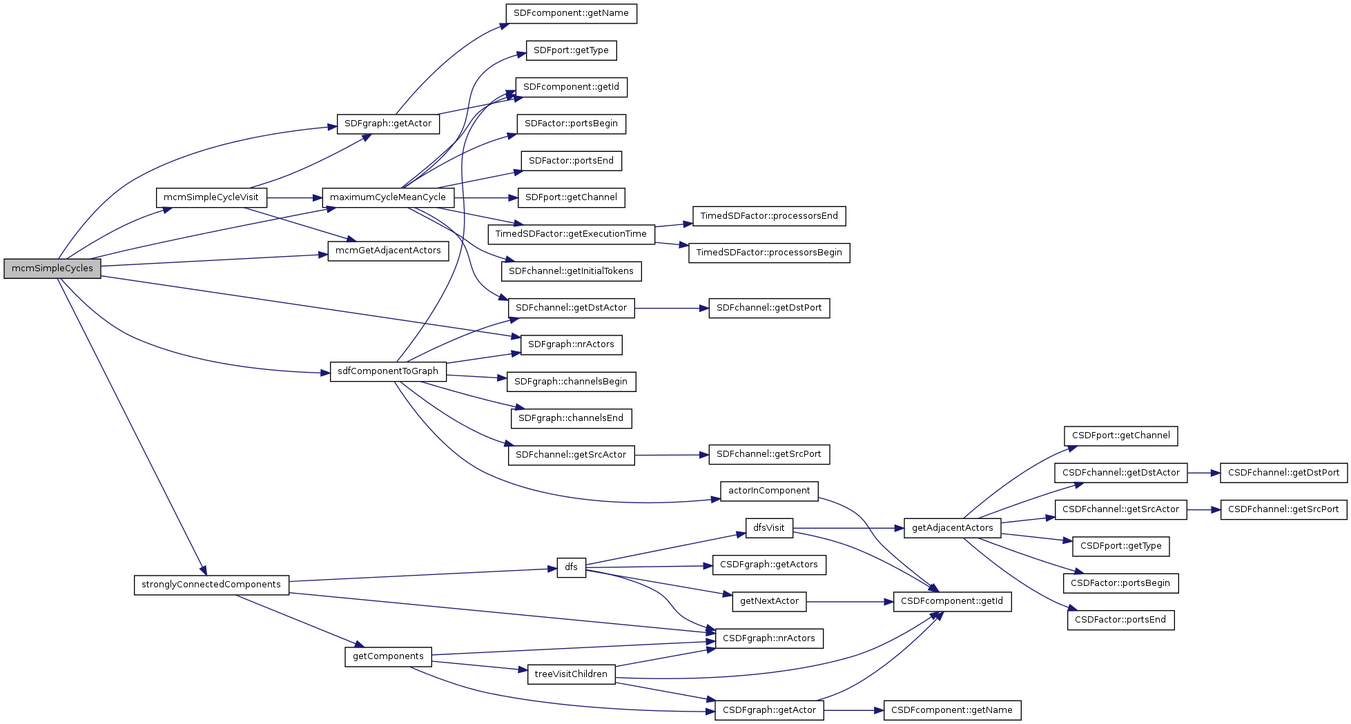
| static CFraction mcmSimpleCycles | ( | TimedSDFgraph * | g, | |
| bool | transpose | |||
| ) | [static] |
mcmSimpleCycles () The function performs a depth first search on the graph to discover all simple cycles in the graph. The cycle mean of each cycle is computed and the maximum cycle mean is returned.
References a, color, component, SDFgraph::getActor(), MAX, maximumCycleMeanCycle(), mcmGetAdjacentActors(), mcmSimpleCycleVisit(), SDFgraph::nrActors(), pi, sdfComponentToGraph(), and stronglyConnectedComponents().
Referenced by maximumCycleMeanCycles().

| static void mcmSimpleCycleVisit | ( | uint | a, | |
| TimedSDFgraph * | g, | |||
| v_uint & | nodeId, | |||
| v_uint & | actorId, | |||
| vector< v_uint > & | graph, | |||
| uint | size, | |||
| v_int & | color, | |||
| v_uint & | pi, | |||
| CFraction & | mcmCycles | |||
| ) | [static] |
mcmSimpleCycleVisit () The visitor function of the DFS based algorithm used for detecting simple cycles and computing the MCM of them.
References SDFgraph::getActor(), MAX, maximumCycleMeanCycle(), and mcmGetAdjacentActors().
Referenced by mcmSimpleCycles().


