sdf/resource_allocation/mpsoc_arch/graph.cc File Reference
#include "graph.h"
Functions | |
| PlatformGraph * | constructPlatformGraph (const CNodePtr archNode) |
| void | setUsagePlatformGraph (PlatformGraph *g, const CNodePtr archNode) |
| void | setMappingProcessor (Processor *p, TimedSDFgraph *g, const CNodePtr procNode) |
| void | setMappingMemory (Memory *m, TimedSDFgraph *g, const CNodePtr memNode) |
| void | setMappingNetworkInterface (NetworkInterface *ni, TimedSDFgraph *g, const CNodePtr niNode) |
| void | setMappingTile (Tile *t, TimedSDFgraph *g, const CNodePtr tileNode) |
| void | setMappingConnection (Connection *c, TimedSDFgraph *g, const CNodePtr connectionNode) |
| void | setMappingPlatformGraph (PlatformGraph *ar, TimedSDFgraph *ap, const CNodePtr mappingNode) |
Function Documentation
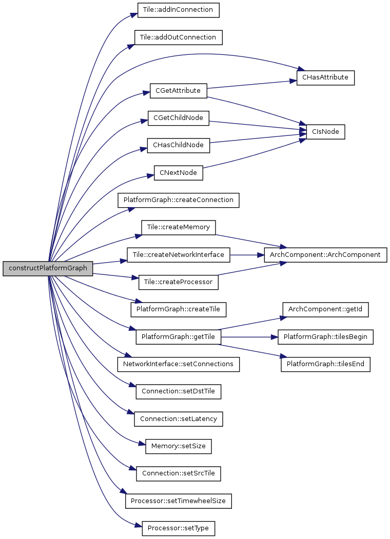
| PlatformGraph* constructPlatformGraph | ( | const CNodePtr | archNode | ) |
constructPlatformGraph () Construct an platform graph.
References Tile::addInConnection(), Tile::addOutConnection(), c, CGetAttribute(), CGetChildNode(), CHasAttribute(), CHasChildNode(), CNextNode(), component, PlatformGraph::createConnection(), Tile::createMemory(), Tile::createNetworkInterface(), Tile::createProcessor(), PlatformGraph::createTile(), g, PlatformGraph::getTile(), NetworkInterface::setConnections(), Connection::setDstTile(), Connection::setLatency(), Memory::setSize(), Connection::setSrcTile(), Processor::setTimewheelSize(), and Processor::setType().
Referenced by analyzeSDFG(), bindApplicationGraphsToArchitectureGraph(), and SDF3Flow::createPlatformGraph().

| void setMappingConnection | ( | Connection * | c, | |
| TimedSDFgraph * | g, | |||
| const CNodePtr | connectionNode | |||
| ) |
setMappingConnection () The function sets the mapping of the application graph to the connection.
References Connection::bindChannel(), CGetAttribute(), CGetChildNode(), CNextNode(), and SDFgraph::getChannel().
Referenced by setMappingPlatformGraph().

| void setMappingMemory | ( | Memory * | m, | |
| TimedSDFgraph * | g, | |||
| const CNodePtr | memNode | |||
| ) |
setMappingMemory () The function sets the mapping of the application graph to the memory.
References a, CGetAttribute(), CGetChildNode(), CNextNode(), SDFgraph::getActor(), SDFgraph::getChannel(), and Memory::reserveMemory().
Referenced by setMappingTile().

| void setMappingNetworkInterface | ( | NetworkInterface * | ni, | |
| TimedSDFgraph * | g, | |||
| const CNodePtr | niNode | |||
| ) |
setMappingNetworkInterface () The function sets the mapping of the application graph to the NI.
References CGetAttribute(), CGetChildNode(), CNextNode(), SDFgraph::getChannel(), and NetworkInterface::reserveConnection().
Referenced by setMappingTile().

| void setMappingPlatformGraph | ( | PlatformGraph * | ar, | |
| TimedSDFgraph * | ap, | |||
| const CNodePtr | mappingNode | |||
| ) |
setMappingPlatformGraph () The function sets the mapping of the application graph to the platform graph as specified in the mapping node.
References c, CGetAttribute(), CGetChildNode(), CNextNode(), PlatformGraph::getConnection(), ArchComponent::getName(), SDFcomponent::getName(), PlatformGraph::getTile(), setMappingConnection(), and setMappingTile().
Referenced by analyzeSDFG(), and bindApplicationGraphsToArchitectureGraph().

| void setMappingProcessor | ( | Processor * | p, | |
| TimedSDFgraph * | g, | |||
| const CNodePtr | procNode | |||
| ) |
setMappingProcessor () The function sets the mapping of the application graph to the processor.
References a, StaticOrderSchedule::appendActor(), Processor::bindActor(), CGetAttribute(), CGetChildNode(), CHasAttribute(), CHasChildNode(), CNextNode(), SDFgraph::getActor(), Processor::reserveTimeSlice(), Processor::setSchedule(), and StaticOrderSchedule::setStartPeriodicSchedule().
Referenced by setMappingTile().

| void setMappingTile | ( | Tile * | t, | |
| TimedSDFgraph * | g, | |||
| const CNodePtr | tileNode | |||
| ) |
setMappingTile () The function sets the mapping of the application graph to the tile.
References CGetChildNode(), CHasChildNode(), Tile::getMemory(), Tile::getNetworkInterface(), Tile::getProcessor(), setMappingMemory(), setMappingNetworkInterface(), and setMappingProcessor().
Referenced by setMappingPlatformGraph().

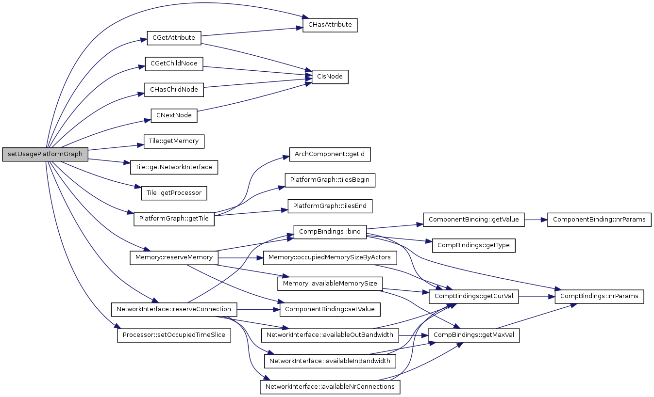
| void setUsagePlatformGraph | ( | PlatformGraph * | g, | |
| const CNodePtr | archNode | |||
| ) |
setUsagePlatformGraph () Reserve resource in platform graph.
References CGetAttribute(), CGetChildNode(), CHasAttribute(), CHasChildNode(), CNextNode(), Tile::getMemory(), Tile::getNetworkInterface(), Tile::getProcessor(), PlatformGraph::getTile(), NetworkInterface::reserveConnection(), Memory::reserveMemory(), and Processor::setOccupiedTimeSlice().
Referenced by bindApplicationGraphsToArchitectureGraph(), and SDF3Flow::setSystemUsagePlatformGraph().


