cycle.cc File Reference
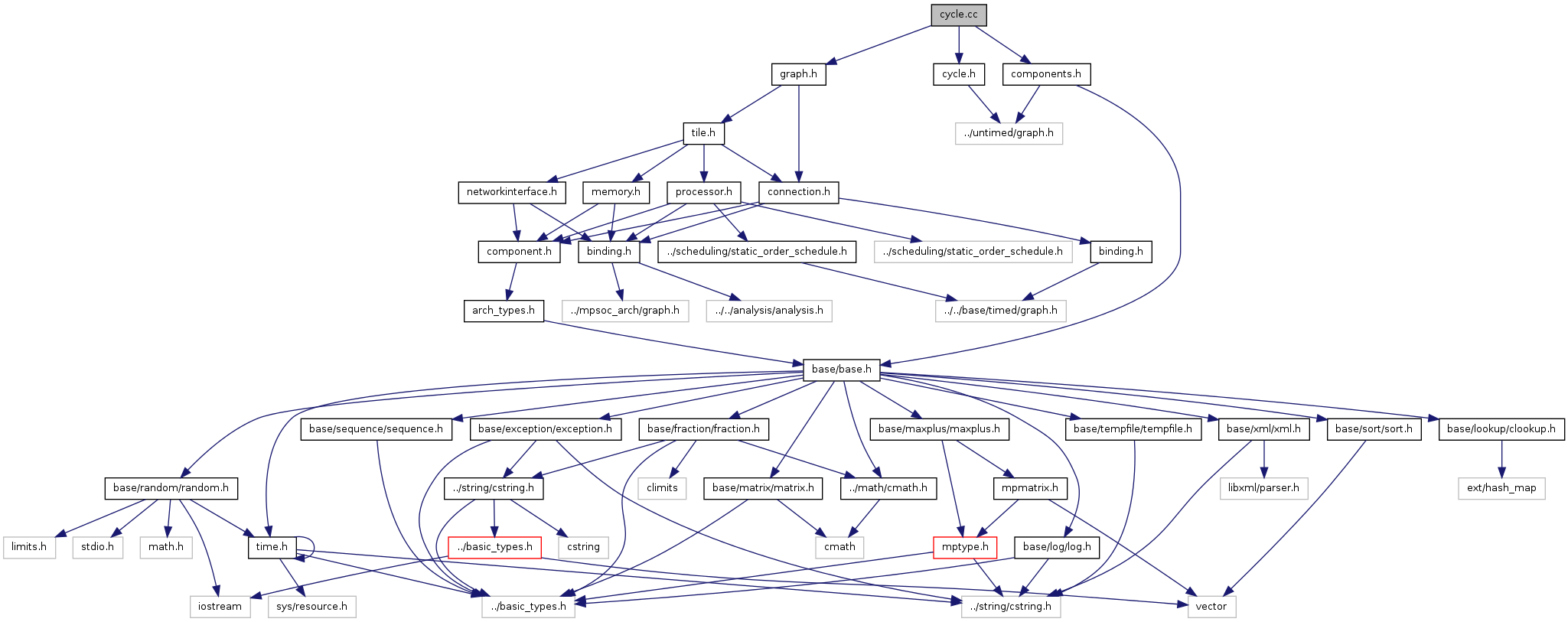
#include "cycle.h"#include "components.h"#include "graph.h"
Functions | |
| static v_uint | getAdjacentActors (uint a, v_uint &nodeId, v_uint &actorId, vector< v_uint > &graph, uint nrNodes) |
| static void | simpleCycleVisit (uint a, SDFgraph *g, v_uint &nodeId, v_uint &actorId, vector< v_uint > &graph, uint size, v_int &color, v_uint &pi, SDFgraphCycles &cycles) |
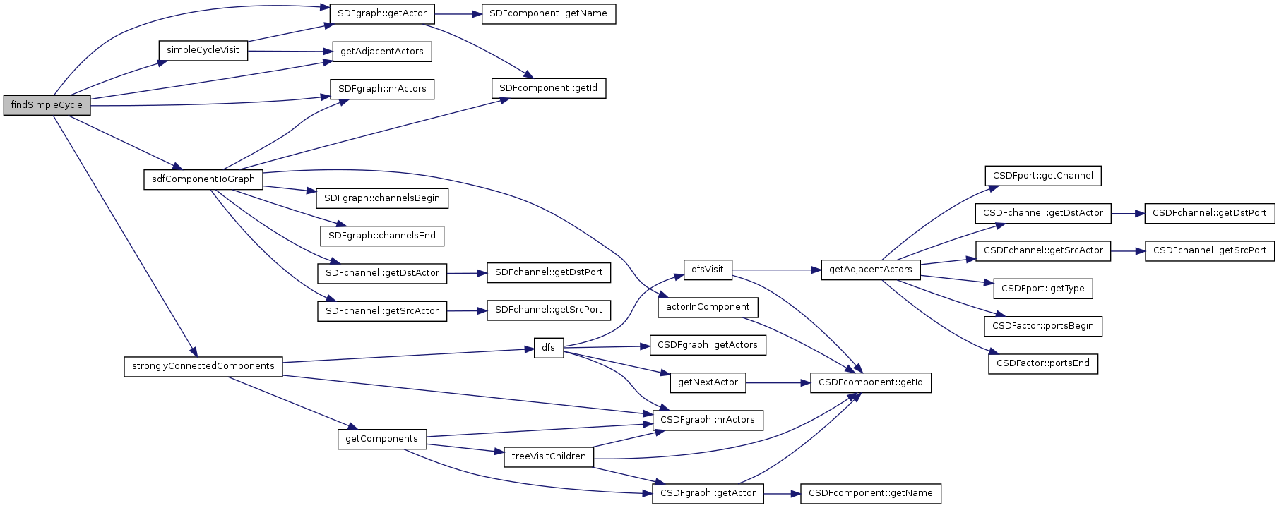
| SDFgraphCycles | findSimpleCycles (SDFgraph *g, bool transpose) |
| static void | simpleCycleVisit (uint a, SDFgraph *g, v_uint &nodeId, v_uint &actorId, vector< v_uint > &graph, uint size, v_int &color, v_uint &pi, SDFgraphCycle &cycle) |
| SDFgraphCycle | findSimpleCycle (SDFgraph *g, bool transpose) |
Function Documentation
| SDFgraphCycle findSimpleCycle | ( | SDFgraph * | g, | |
| bool | transpose | |||
| ) |
findSimpleCycle () The function performs a depth first search on the graph to discover a simple cycles in the graph. The first cycle found is returned.
References color, SDFgraph::getActor(), getAdjacentActors(), SDFgraph::nrActors(), pi, sdfComponentToGraph(), simpleCycleVisit(), and stronglyConnectedComponents().
Referenced by distributeInitialTokensInComponent().

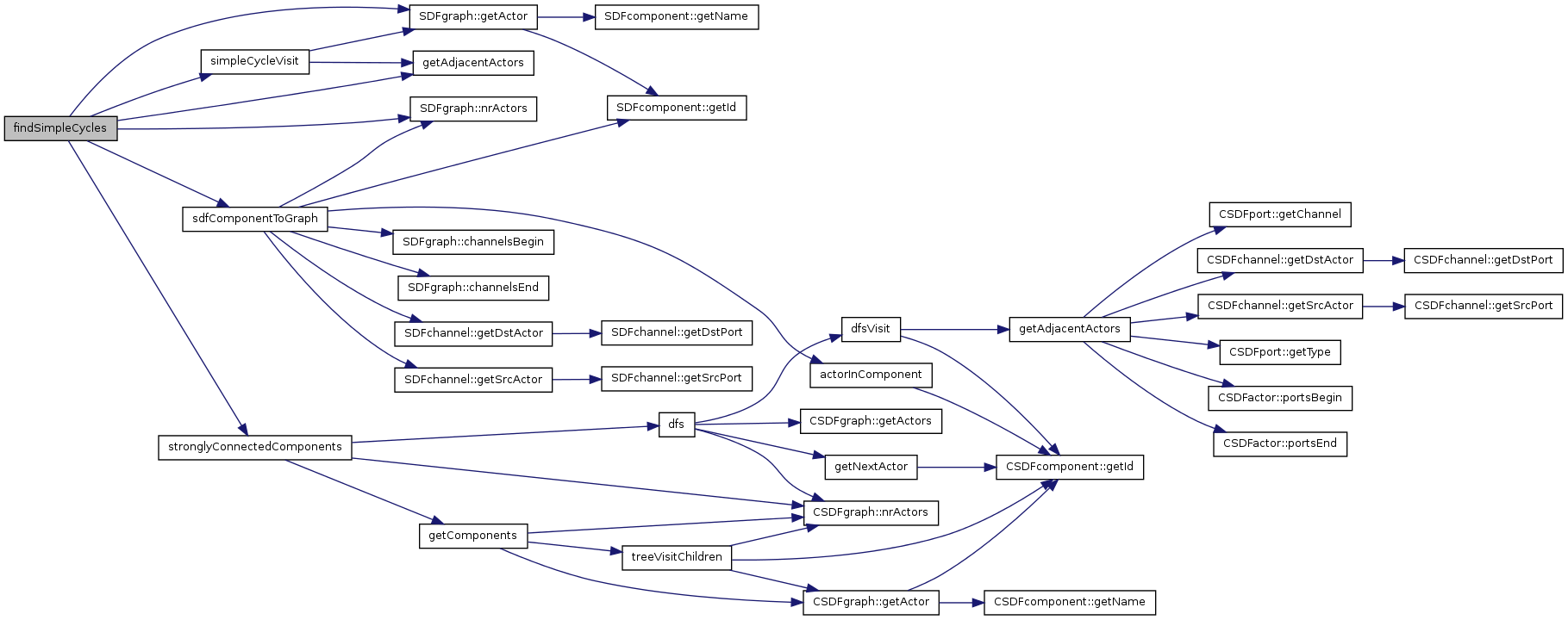
| SDFgraphCycles findSimpleCycles | ( | SDFgraph * | g, | |
| bool | transpose | |||
| ) |
findSimpleCycles () The function performs a depth first search on the graph to discover all simple cycles in the graph
References color, SDFgraph::getActor(), getAdjacentActors(), SDFgraph::nrActors(), pi, sdfComponentToGraph(), simpleCycleVisit(), and stronglyConnectedComponents().
Referenced by analyzeSDFG(), SDF3Flow::estimateLatencyConstraints(), and LoadBalanceBinding::estimateMaxCycleMean().

| static v_uint getAdjacentActors | ( | uint | a, | |
| v_uint & | nodeId, | |||
| v_uint & | actorId, | |||
| vector< v_uint > & | graph, | |||
| uint | nrNodes | |||
| ) | [static] |
getAdjacentActors () The function returns a list with actors directly reachable from actor a.
References v.
Referenced by findSimpleCycle(), findSimpleCycles(), and simpleCycleVisit().
| static void simpleCycleVisit | ( | uint | a, | |
| SDFgraph * | g, | |||
| v_uint & | nodeId, | |||
| v_uint & | actorId, | |||
| vector< v_uint > & | graph, | |||
| uint | size, | |||
| v_int & | color, | |||
| v_uint & | pi, | |||
| SDFgraphCycle & | cycle | |||
| ) | [static] |
simpleCycleVisit () The visitor function of the DFS based algorithm used for detecting simple cycles.
References SDFgraph::getActor(), getAdjacentActors(), and simpleCycleVisit().

| static void simpleCycleVisit | ( | uint | a, | |
| SDFgraph * | g, | |||
| v_uint & | nodeId, | |||
| v_uint & | actorId, | |||
| vector< v_uint > & | graph, | |||
| uint | size, | |||
| v_int & | color, | |||
| v_uint & | pi, | |||
| SDFgraphCycles & | cycles | |||
| ) | [static] |
simpleCycleVisit () The visitor function of the DFS based algorithm used for detecting simple cycles.
References SDFgraph::getActor(), and getAdjacentActors().
Referenced by findSimpleCycle(), findSimpleCycles(), and simpleCycleVisit().


